Zigbee 통신 안테나빨 살려 거리 및 LQI 개선하기
Home Automation 구축을 위해 IoT 환경 구성하다보니 Wi-Fi, Zigbee, Z-wave 3가지 무선 네트웍이 집안에서 공존하게됐다.
보통 리피터나 매시 네트워크 구축으로 통신거리 증간나 연결 안정성을 확보하는데 리피터추가하다보면 전기요금과 통신안정성을 맞바꾸는 느낌이라 다른 방법으로 통신거리를 늘려보았다.
안테나의 효과
1. 무선 통신에서 안테나의 성능은 dBi로 표기한다. 흔히 말해 안테나 이득(gain)이라고 하며 보통 5dbi가 일반적으로 많이 쓰인다. 안테나를 통해서 들어오고 나가는 신호에 5dbi정도 이득이 있다고 생각하면 된다.
2. 무선 통신은 양방향이다. 이로 인해서 송신 출력이 세면 멀리있는 장치에 신호는 보낼수 있지만 신호를 받은 장치의 송신 출력이 낮다면 돌아오는 신호를 받지 못해 통신이 안되는 현상이 생긴다. 이때 Gain이 높은 안테나를 사용하면 gain이 낮은 안테나보다 수신 감도를 높일 수 있게되어 통신이 가능하게 될수 있다.
안테나 설치
기존에 구축해놓은 Zigbee 네트워크를 Zigbee2Mqtt를 이용하여 사용중이며 코디네이터로 CC1352P-2를 사용중이다. CC1352-P의 패턴안테나가 5dbi이고 SMA안테나 사용을 위해 캐패시터 위치를 SMA안테나 방향으로 돌렸으나 가지고 있던 안테나가 5dbi라서 효과를 느끼지 못했다.
알리엔 많던데 국내에는 SMA(FEMALE)타입만 있고 한곳만 MALE타입 High Gain 안테나를 팔고 있었다. 구매해서 사용해봤는데 효과가 끝내준다. 진짜 18dbi Gain을 가지는지는 네트워크 아날라이저가 없어서 확인해보진 못했지만 통신 성능이 개선되었으니 Gain값이 높다는건 확실한것 같다.
구매 링크(https://smartstore.naver.com/danland/products/4869840794)
주의 ! SMA의 MALE, FEMALE를 꼭 확인하여 구매한다. 일반적인 공유기는 FEMALE안테나를 사용중이고 Zigbee에는 Male안테나를 사용하는것 같다.
1. 외관 비교

2. CC1352P-2 캐패시터 위치 이동
CC1352P-2는 패턴안테나를 기본으로 연결되어있어 SMA안테나를 사용하기 위해서는 캐패시터를 떼서 90도 돌려서 붙여준다. 사진을 보면 기판의 SMA안테나 홀더가 FEMALE타입이다 따라서 안테나는 MALE을 구입해야한다.




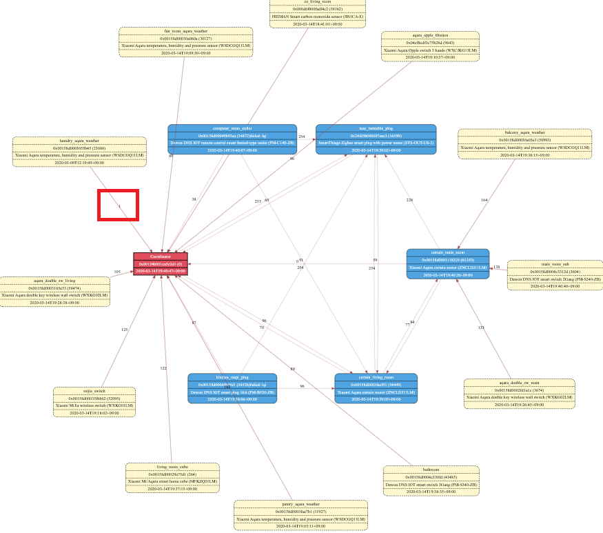
3. Zigbee Map상의 효과
CC2530+CC2591로 사용중이던 라우터를 제거하는 바람에 세탁실의 온습도 센서의 LQI가 겨우 통신이 연결되는 수준인 1이 나오는데, 안테나 교체후 170이라는 어메이징한 숫자가 나타났다.


안테나를 45도 꺽어놓는 바람에 Beam의 패턴이 uniform하지 않을것으로 예상되지만 4Bay구조의 34평형대의 구석구석 코디네이터만드로도 거의 완벽한 통신이 되지 않을까 싶을정도로 잘된다.
꼭 CC1352P-2 코디네이터가 아닌 CC2531, CC2530+CC2591 과 같이 SMA안테나가 연결되는 구조라면 안테나를 교체해서 사용하면 거리 증가용 라우터 갯수를 줄일수 있을것 같다. 무선네트웍은 대역폭이 한정되어있으므로 장치가 많아지면 응답속도가 느려지기때문에 장치 수량을 적절히 조절하는것이 가장 좋다.